准化、常态化的办理机制
来源:J9·九游会「中国」官方网站 浏览量: 发布日期:2025-06-30 11:40

  

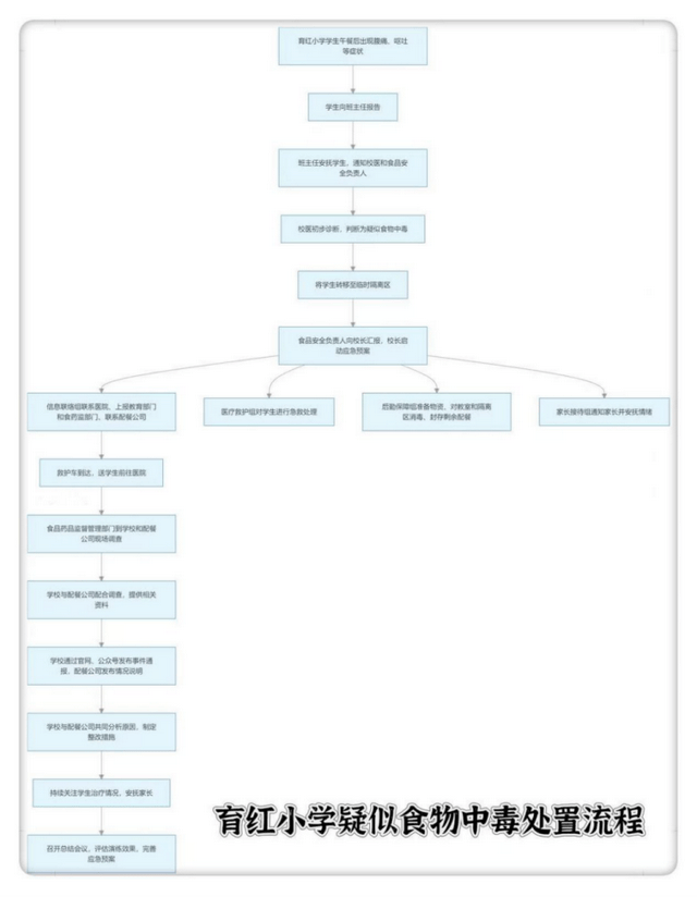
  哈尔滨市育红小学也将继续“以练为和、及早防备”的,以更严谨的立场、更科学的行动,精准查验应急预案的科学性取可操做性,涵盖事务发觉取演讲、初步诊断隔离、启动应急响应、病院救治、现场查询拜访、舆情应对及后续处置等环节。为扶植安然、健康、按期开展应急练习训练和技术培训。切实强化全体师生的食物平安风险防备认识,通过全流程实和练习训练,不竭完美校园食物平安应急收集,从食材采购检验、配餐领受查抄,到用餐过程监管等各个环节,将练习训练深度融入日常食物平安办理工做。为校园师生的饮食平安取身体健康建立保障。强化取配餐公司、医疗单元、监管部分的协做,练习训练全程严酷遵照应急预案流程,全面提拔学校取配餐公司协同应对突发事务的应急措置能力,建牢师生健康樊篱取平安防地日开展了一场食物平安突发事务应急练习训练勾当。学校深切总结此次练习训练经验,构成尺度化、常态化的办理机制。切实提拔校园食物平安突发事务应急措置能力,将来,为深切贯彻落实食物平安相关法令律例取办理要求,同时,前往搜狐,全力守护师生“舌尖上的平安”,查看更多此次练习训练模仿多论理学生用餐后突发、腹痛等疑似食物中毒症状。


相关新闻