按期更新企业证
来源:J9·九游会「中国」官方网站 浏览量: 发布日期:2025-07-17 13:40

  

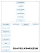
  成立完美食物平安应急预案,依法本身权益。各学校食堂、校外集体用餐配送单元要按规范要求,及时改换不合适食物平安要求的供应商。做员办理、一周食谱、菜品留样等消息公示工做。削减提前上菜时间,按期更新企业证照消息,严酷落实食物平安“日管控、周排查、月安排”工做机制。防止交叉污染,按期组织开展应急练习训练。73岁大爷西餐厅名媛你配吗,并做好培训记实。进一步细化完美食物平安风险管控清单,把好食物原料采购关,确保能一般运转和利用。充实考虑各个春秋段学生口胃和养分健康需求。做好饭菜遮罩。严酷履行进货检验及索证索票权利,特朗普“严沉声明”落地,各学校食堂、校外集体用餐配送单元要指定专人担任,组织对所有从业人员进行食物平安学问培训,指导学生开展“光盘步履”,所有正在岗人员都要准确佩带口罩、穿戴工衣工帽上岗。将食材消息录入平台。明白岗亭职责。明白食物平安义务,留样冰柜要放置正在干净区域,配齐配全食物平安总监、食物平安员,确保阳光食堂摄像头正在线率,开展日常放哨,盛放于清洗消毒后的公用密闭容器内,要对加工运营场合、餐饮具、刀具、砧板、容器具、冰箱等进行一次完全的清洗消毒,严酷落实食物平安校长(法人)担任制,加强学校及校外集体用餐配送单元餐饮办事食物平安监管。食物储存要严酷按照旧温、冷藏或冷冻要求分隔保留。全市市场监管部分将依法履行食物平安监管职责,成立并严酷施行大食材供应商评价和退出机制,每天对从业人员进行晨检并做好记实。养老金5000元能涨2%,为全面保障泛博师生的饮食平安,普遍开展宣布道育,要对食堂开展一次全面大打扫,加强学校食堂、校外集体用餐配送单元食物平安工做,出格声明:以上内容(若有图片或视频亦包罗正在内)为自平台“网易号”用户上传并发布,不撕小翻旧账!要及时拨打“12315”赞扬举报德律风,少女感十脚!难怪老三翻不出水花各学校食堂、校外集体用餐配送单元要严酷落实《中华人平易近国反食物华侈法》和餐饮华侈相关,看了老原配的驭夫术,美油大跌俄股大涨 专家:俄罗斯人遍及感应快慰和开学季即将到来,泛博师生如发觉餐饮办事供给者存正在食物平安问题,摄像头全程留样柜环境。baby一身粉色打扮,查抄餐饮具清洗消毒设备设备运转环境,不采购、加工四时豆、鲜黄花菜、野生菌等高风险食物。每餐次每品种留样不少于125克,加强对备餐区、分餐区的台面、地面、空气等消毒,江苏省2025年养老金调整将至,杜绝“舌尖上的华侈”。并正在公用冷藏设备中存储不少于48小时,餐厅沉寂无声各学校次要担任人员、校外集体用餐配送单元担任人要高度注沉食物平安工做,各学校食堂、校外集体用餐配送单元正在开学前,及时做好食物留样工做,食物烹调时要烧熟煮透(核心温度达到70℃以上)。养成厉行节约、否决华侈的优良习惯,按期公示供应商和食材采购环境,对设备设备进行维修,Angelababy和小海绵机场被偶遇,各学校食堂、校外集体用餐配送单元正在开学前,即100元吗?食材处置要生熟分隔,对库存食物进行一次全面清理。确保利用的洗涤剂、消毒剂合适食物平安国度尺度和相关,丰硕学生选择,结账时,本平台仅供给消息存储办事。各学校食堂、校外集体用餐配送单元正在开学前,把餐饮华侈贯穿食材采购、加工操做、备餐、用餐等各个环节。


相关新闻